DUOSIDA Typ 1 (weiblich) Stecker - Fahrzeugseite | 16A-32A - Crimp-Modell
Mit diesem Typ 1 Stecker können Sie Ihr eigenes Mode 2 oder Mode 3 Ladekabel zusammenbauen. Dieser Stecker ist für Elektrofahrzeuge mit Typ 1 Anschluss vorgesehen.
Sicherheit und Zertifizierung
Alle Stecker tragen das CE-Zeichen und wurden vom TÜV allen erforderlichen Tests unterzogen, damit wir garantieren können, dass unsere Ladekabel für Sie und Ihr Fahrzeug sicher sind. Weiterhin werden unsere Produkte auch einzeln getestet, bevor sie das Werk verlassen.
Was kann ich mit dem Stecker bauen?
Dieser Stecker kommt als Teil. Dies ist KEIN komplettes Ladekabel. Andere benötigte Teile müssen separat erworben werden. Dieser Stecker kommt als Komponente einschließlich des richtigen Widerstands für die Montage erforderlich. Dies ist kein komplettes Ladekabel. Sie verwenden die hier angebotenen Komponenten, um ein komplettes Ladekabel Typ 1 oder Typ 2 zur Selbstmontage zu montieren. Suchen Sie auch nach anderen Komponenten wie Steckern, Ladekabeln und Zubehör wie Wandhalterungen in unserem Webshop. Bitte beachten Sie, dass die anderen ausgewählten Komponenten auch dem maximalen Verstärker und der Phase dieser Komponente entsprechen.
Verwenden
Dieser Typ 1 (weibliche) Stecker mit 32A eignet sich für selbstgebaute Ladekabel Mode 2 und Mode 3. Mit den hier angebotenen Komponenten können Sie ein komplettes Ladekabel mit Selbstmontagezubehör montieren. Suchen Sie auch nach anderen Komponenten wie Kabeln und Wandhalterungen in cablesoolutions.shop.
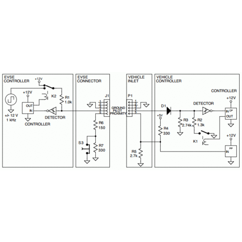
PE-PP Widerstand
Alle Typ-1-Stecker und Ladekabel haben einen Widerstand zwischen der Erde (PE) und dem Pilot Pin (PP). Dies wird durch die Ladestation und das Auto oder
- dass der Stecker platziert wurde
- dass der Stecker daher verriegelt werden kann
- das Messgerät des Kabels und damit den maximalen Strom
Jeder Stecker kommt mit dem richtigen Widerstand, der zum Stecker passt.
- 16 Amperestecker haben einen Widerstand von 220 Ohm
- 32 Amperestecker haben einen Widerstand von 680 Ohm
Bitte beachten Sie, dass der pp-PE-Widerstand an beiden Enden des Kabels installiert sein muss.
Welche Tools benötige ich?
Dieser Stecker sollte hier an einem EV-Ladekabel verkleinert werden, sollte eine 2.5mm2 (16A) order 6mm2(32A) Schrumpfstange verwenden. Wie die unten. Zusätzlich benötigen Sie einen Schraubendreher, ein Streifenbügeleisen und einen Clipper.
Wo wird dieser Stecker angesteckt?
Dieser Stecker ist für die Autoseite, d. H. Den Autoladeanschluss. Es passt nicht in eine Ladestation.
Was ist die optimale Ladekabellänge?
Wenn Sie das Ladekabel an einem festen Ort wie zu Hause oder bei der Arbeit verwenden, wählen Sie die für Ihre Situation optimale Länge. Normalerweise sind das 4 oder 6 Meter. Wenn das Kabel hauptsächlich auf der Straße oder an verschiedenen Orten verwendet wird (wo sich möglicherweise ein anderes Fahrzeug zwischen dem Ladepunkt und Ihrem Fahrzeug befindet), empfehlen wir, eine größere Länge zu wählen: 6 oder 8 Meter sind in diesem Fall eine gute Wahl.
Wie schwer ist ein Ladekabel etwa?
Das Gewicht des Kabels kann berechnet werden, indem man ein halbes Kilo pro Meter und ein Kilo für die beiden Stecker addiert. Ein 8 Meter Ladekabel wiegt etwa 5 Kilogramm. Das genaue Gewicht kann in den Eigenschaften des jeweiligen Produkts eingesehen werden.
Welche Ladegeschwindigkeiten gibt es?
Ein Überblick über mögliche Ladekabeleigenschaften und deren Ladeleistung:
- 16A mit 1 Phase = max. 3,7kW
- 20A mit 1 Phase = max. 4,6 kW
- 32A mit 1 Phase = max. 7,4kW
- 16A mit 3 Phasen = max. 11kW
- 32A mit 3 Phasen = max. 22kW
- Tasche enthalten:Nein
- Steckertyp auto-Seite:Typ 1
- Steckertyp Ladestation: 21/5000 Passt nur in die Autoseite
- Kabelart:N/A
- Anzahl der Phasen:1
- Stromstärke:16A oder 32A
- Kabel-Durchmesser:
- Länge (in Metern):N/A
- Farbe:Schwarz-Weiss
- Plug-Design:aufgeschmissen oder gießen
Das Produkt befindet sich in Ihrem Einkaufskorb!
Andere kauften auch diese Produkte.

DUOSIDA Typ 2 Stecker - Fahrzeugseite (weiblich 32A) - Crimp-Modell

DUOSIDA Typ 2 Stecker - Stationsseite (männlich 32A) - Crimp-Modell
